插件化技术的演进之路
序言
关于本次分享
今天要和大家分享的是Android的插件化技术,这在Android中其实是一个相对来说比较复杂,历史悠久,内容庞杂的知识,不是今天一个小时能讲完的,所以我今天也是有选择地分享一些我认为比较重要的内容。
在坐的大多有3年以上的开发经验,对于插件化技术也或多或少有所了解,相反是我入行时间更短一点,所以今天分享不会是单方面的知识灌输,更准确地说是我把最近的一些收获、心得整理出来,抛砖引玉,能让大家有所启发,并产生一些有益的讨论。
下面进入正题,今天大概会讨论5部分的内容,分别是:
-
插件化的前置知识
-
插件化的发展历史
-
Activity的framework源码与插件化实现
-
各大插件化方案的借鉴与革新
-
对于插件化的几点思考
需要事先告知的是,接下来一个小时的内容其实是比较艰深晦涩的,所以希望大家稍微集中注意力,我其实是不太喜欢信息密度过大的分享的,但是限于时间,只能做一些妥协了。
插件化的前置知识
这一部分,每一个基础知识都可以单独拎出来讲上一个小时的,所以我只是简单提及一下,不会深入讲解,平时大家也多少有些了解,这就足够应付接下来的内容了
什么是插件化(What)? 不依赖安装,动态加载Native功能。
为什么要插件化(Why)? 动态发版、包大小精简、逻辑解耦、编译提速?
方向提问:带来这些好处的背后,有哪些挑战? 客户端稳定性,开发体验。
什么时候出现插件化(When)? 2012年。
插件化在哪些地方盛行(Where)? 国内,手淘、携程、滴滴等大型App
谁在做插件化(Who)? 前期个人开发者,后期大公司。
怎么做插件化(How)? 总的来说,插件化分Hook派和静态代理派,Hook派涉及的基础知识会更多一些。
Apk打包流程(Gradle、aapt)
有一些方案会在编译器修改插件的字节码,还有些方案在编译器做资源重排,所以要了解此部分内容。
Apk安装流程(PMS、Manifest解析、dexopt)
类似DroidPlugin、VirutalApp等方案,模拟了系统安装apk等流程,所以这部分需要了解。
四大组件的管理(AMS,主要是启动流程、生命周期)
插件化的核心就是四大组件的插件化,所以这部分必须了解。
资源、so库的加载机制
同上。
IPC/Binder
Hook派插件化要和system_process进程打交道,而比较成熟的方案都会把插件作为一个单独的进程,所以这部分也要了解。
类加载机制
加载插件的重要环节就是加载插件类,这个是任何方案都无法避免的。
反射与动态代理
Hook派插件必须用到的Java技术。
插件化的发展历史
下面的表格中,我梳理了插件化技术各开源方案的出现时间,主要参考自前人的文章和自己对相关新闻以及代码提交记录的整理(这部分有点考究历史资料的感觉),一个方案的出现不适一蹴而就的,公布时间和开始开发时间肯定有个跨度,所有过于计较时间的精确度意义不大,但输出出时间脉络也有助于我们获得一些信息。另外,之前网上也有一些版本,但是都比较老旧了,而且有些遗漏。我有信心说是目前(2020年5月)最完善、最新的就是我整理的这张表了。
| 时间 | 方案 | 介绍 | 主体 |
|---|---|---|---|
2012年7月 |
A plugin system that runs like a browser, but instead of load web pages, it load apk plugins which runs natively on Android system. |
大众点评/屠毅敏 |
|
2013年 |
23Code |
- |
- |
2014年初 |
A powerful Android Dynamic Component Framework. |
阿里/伯奎 |
|
2014年7月 |
apk plug apkplug apk load |
houkx |
|
2014年底 |
DL : dynamic load framework in android |
百度/任玉刚 |
|
2014年11月 |
a very powerful plugin framework, through the use of it, you can achieve incredible function ----load directly from a basic apk! |
罗迪 |
|
2015年4月 |
OpenAtlasCore,Android Component Dynamic Deployment(plugin) Framework |
BunnyBlue |
|
2015年8月 |
A plugin framework on android,Run any third-party apk without installation, modification or repackage |
360/张勇 |
|
2015年底 |
Solution to implement multi apk dynamic loading and hot fixing for Android App. |
- |
|
2015年底 |
A small framework to split app into small parts |
林广亮 |
|
2016年7月 |
Virtual Engine for Android(Support 10.0 in business version) |
罗迪 |
|
2017年6月 |
A powerful and lightweight plugin framework for Android |
- |
|
2017年7月 |
RePlugin - A flexible, stable, easy-to-use Android Plug-in Framework |
- |
|
2018年10月 |
Phantom — 唯一零 Hook 稳定占坑类 Android 热更新插件化方案 |
- |
|
2019年6月 |
零反射全动态Android插件框架 |
- |
粗略看这种表格,我个人有以下发现,欢迎补充:
-
早期野蛮生长,以个人名义开源为主;后期逐渐成熟,以公司名义开源为主。前期注重方案实现,后期注重方案可用性(如RePlugin的口号中提到的"`flexible, stable, easy-to-use`")。
-
16年是一个分水岭,其后的方案都是优化(具体优化后面会说),没有突破性的创新。
-
16年之前,描述侧重框架特色,并没有统一使用
Plugin Framework这个词,16年之后插件化一词深入人心,侧重描述方案的完备性、稳定性、灵活性等实际诉求。
那下载估计大家有点晕了,我们所知道的插件化原理其实就那么几板斧,面对出现过的这么多方案,我们该怎么消化呢?
这也是我结下来内容安排的原因,我们先来看看插件化最核心的能力:Activity在framework层是怎么处理,再来逐一分析每个方案的借鉴与创新,而不是孤立地看待每个方案,相信这样会轻松很多。
Activity的framework源码与插件化实现
为什么从原理到实现方案都重点分析Activity?因为它是最重要、最常用的、最复杂的组件,也是插件化方案的核心,最简单的app可以只有Activity。
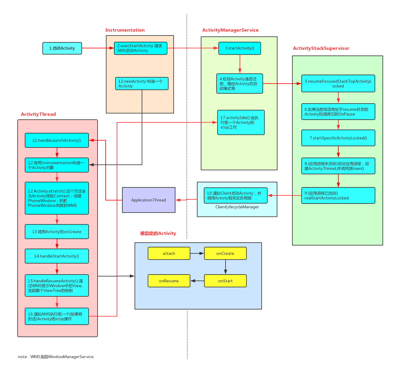
启动流程
Activity的启动流程算是我们面试的必问题了,相信大家也比较清楚。这里我做了一个单步调试的视频,帮助大家回忆一下。总结来说,Activity的启动流程可以用下面这张图来概括:
图片来自:https://juejin.im/post/5c7f3471f265da2db5425c4b
活动管理
关于Activity,我觉得还有一个点可以单独拿出来讨论,就是其栈管理机制,比较完备的插件化方案是无法避免这个问题的,比如DroidPlugin里面就有这样的代码:
......
<activity
android:name=".stub.ActivityStub$P00$Standard00"
android:allowTaskReparenting="true"
android:excludeFromRecents="true"
android:exported="false"
android:hardwareAccelerated="true"
android:label="@string/stub_name_activity"
android:launchMode="standard"
android:noHistory="true"
android:theme="@style/DroidPluginTheme">
<intent-filter>
<action android:name="android.intent.action.MAIN" />
<category android:name="com.morgoo.droidplugin.category.PROXY_STUB" />
</intent-filter>
<meta-data
android:name="com.morgoo.droidplugin.ACTIVITY_STUB_INDEX"
android:value="0" />
</activity>
<activity
android:name=".stub.ActivityStub$P00$SingleInstance00"
android:allowTaskReparenting="true"
android:excludeFromRecents="true"
android:exported="false"
android:hardwareAccelerated="true"
android:label="@string/stub_name_activity"
android:launchMode="singleInstance"
android:theme="@style/DroidPluginTheme">
<intent-filter>
<action android:name="android.intent.action.MAIN" />
<category android:name="com.morgoo.droidplugin.category.PROXY_STUB" />
</intent-filter>
<meta-data
android:name="com.morgoo.droidplugin.ACTIVITY_STUB_INDEX"
android:value="0" />
</activity>
......
VirtualAPK、RePlugin里面也有类似的。可见各家方案,都有兼容各种launch的野心~
那我们来看下framework层是怎么实现的呢?借用gityuan和大圣丶的两张图可以清楚得表面其设计:
具体源码在http://androidxref.com/9.0.0_r3/xref/frameworks/base/services/core/java/com/android/server/am/ActivityStarter.java#1220[startActivityUnchecked],非常繁杂,这里我就不多做分析了,大家知道宏观示意即可。
看过一些源码之后,我发现VirtualApp的实现是最完善的,在此不做具体分析,简单来说就它也像AMS一样记录了Activity栈的变化(相当于把AMS的数据做了一份快照在自己的进程,不知道能不能直接获取AMS的数据,应该没有这样的接口~),并根据launchMode/Flag触发onNewIntent之类的回调,可以说是所有方案里面完成度最高的了,其他方案都只能支持比较简单的launchMode。
各大插件化方案的借鉴与革新
开始下面的内容之前,有必要区分本质问题与衍生问题:
-
本质问题:如何启动插件Activity,加载资源、so,实现生命周期回调等
-
衍生问题:插件管理、安装、加载,页面路由等
mmin18/AndroidDynamicLoader
-
借助fragment实现插件化
-
反射
addAssetPath实现资源插件化出现
static MyResources getResource(MyClassLoader mcl) {
......
try {
AssetManager am = (AssetManager) AssetManager.class.newInstance();
am.getClass().getMethod("addAssetPath", String.class).invoke(am, path.getAbsolutePath());
Resources superRes = MyApplication.instance().getResources();
Resources res = new Resources(am, superRes.getDisplayMetrics(), superRes.getConfiguration());
......
}
23Code
Pass
alibaba/atlas
-
开始出现了对framework的Hook,对后面的方案影响深远。下图是伯奎当时的分享
-
开源的版本17年才公布,和分享时的设计已经差别较大了
houkx/android-pluginmgr
-
这个方案很有趣,但很少被提及,首先Hook掉ClassLoader,通过DexMaker在客户端修改插件类(变成一个已经在Manifest注册过的类)
-
但是客户端做这个事情效率很低,事实上后来的RePlugin、Shadow又走回了这条路,只是放在了编译期

singwhatiwanna/dynamic-load-apk
-
用静态代理实现,第一个完成度比较高的插件化方案
-
但是包括that关键字在内的设计,对开发侵入性较大
Direct-Load-apk
-
lody早期的项目,针对上两种方案的优化(开发体验)
-
试图通过把StubActivity的数据给插件Activity,让插件Activity能像正常Activit一样,参见下面的核心代码:
public void dispatchProxyToPlugin() {
try {
//开始伪装插件为实体Activity
pluginRef.set("mBase", proxy);
pluginRef.set("mDecor", proxyRef.get("mDecor"));
pluginRef.set("mTitleColor", proxyRef.get("mTitleColor"));
......
Instrumentation instrumentation = proxyRef.get("mInstrumentation");
pluginRef.set("mInstrumentation", new LPluginInsrument(instrumentation));
......
pluginRef.set("mUiThread", proxyRef.get("mUiThread"));
pluginRef.set("mHandler", proxyRef.get("mHandler"));
pluginRef.set("mInstanceTracker", proxyRef.get("mInstanceTracker"));
......
} catch (ReflectException e) {
e.printStackTrace();
}
}
HiWong/OpenAtlas
-
作者通过逆向手淘代码,实现的"`山寨版`"atlas,由于一些原因删库了,后来变成了ACDD,算是OpenAtlas的优化版
-
公开了一个hook编译工具aapt来解决资源冲突的实现,对后面的方案影响深远
-
比较遗憾的是插件必须注册在Manifest中,这和插件化的精神有所背离,所以对外宣称是容器化,即容器内的Bundle可以升级更新
-
绕过Activity启动检查的方案初具雏形,开始Hook一些我们耳熟能详的方法,参考核心代码:
/****
*
* public ActivityResult execStartActivity( Context who, IBinder
* contextThread, IBinder token, Activity target, Intent intent, int
* requestCode);
* ***/
public InstrumentationHook(Instrumentation instrumentation, Context context) {
this.context = context;
this.mBase = instrumentation;
try {
mInstrumentationInvoke = Hack.into("android.app.Instrumentation");
if (Build.VERSION.SDK_INT > Build.VERSION_CODES.ICE_CREAM_SANDWICH_MR1) {
mExecStartActivity = mInstrumentationInvoke.method("execStartActivity", Context.class,
IBinder.class, IBinder.class, Activity.class, Intent.class, int.class, Bundle.class);
} else {
mExecStartActivity = mInstrumentationInvoke.method("execStartActivity", Context.class,
IBinder.class, IBinder.class, Activity.class, Intent.class, int.class);
}
......
} catch (HackAssertionException e) {
e.printStackTrace();
} catch (IllegalArgumentException e) {
e.printStackTrace();
}
}
DroidPluginTeam/DroidPlugin
-
第一个Hook流派的完成度非常高的版本,几乎Hook了AMS、PMS等相关服务
-
可以真正地加载一个完全独立的第三方apk文件
-
从这里开始,插件化具备了成为沙盒/虚拟机的可能,而不是宿主的能力补充
调用AMS前:
protected boolean doReplaceIntentForStartActivityAPIHigh(Object[] args) throws RemoteException {
int intentOfArgIndex = findFirstIntentIndexInArgs(args);
if (args != null && args.length > 1 && intentOfArgIndex >= 0) {
Intent intent = (Intent) args[intentOfArgIndex];
//XXX String callingPackage = (String) args[1];
if (!PluginPatchManager.getInstance().canStartPluginActivity(intent)) {
PluginPatchManager.getInstance().startPluginActivity(intent);
return false;
}
ActivityInfo activityInfo = resolveActivity(intent);
if (activityInfo != null && isPackagePlugin(activityInfo.packageName)) {
ComponentName component = selectProxyActivity(intent);
if (component != null) {
Intent newIntent = new Intent();
try {
ClassLoader pluginClassLoader = PluginProcessManager.getPluginClassLoader(component.getPackageName());
setIntentClassLoader(newIntent, pluginClassLoader);
} catch (Exception e) {
Log.w(TAG, "Set Class Loader to new Intent fail", e);
}
newIntent.setComponent(component);
newIntent.putExtra(Env.EXTRA_TARGET_INTENT, intent);
newIntent.setFlags(intent.getFlags());
String callingPackage = (String) args[1];
if (TextUtils.equals(mHostContext.getPackageName(), callingPackage)) {
newIntent.addFlags(Intent.FLAG_ACTIVITY_NEW_TASK);
args[intentOfArgIndex] = newIntent;
args[1] = mHostContext.getPackageName();
} else {
Log.w(TAG, "startActivity,replace selectProxyActivity fail");
}
}
}
return true;
}
AMS反调回来
@Override
public boolean handleMessage(Message msg) {
long b = System.currentTimeMillis();
try {
if (!mEnable) {
return false;
}
if (PluginProcessManager.isPluginProcess(mHostContext)) {
if (!PluginManager.getInstance().isConnected()) {
Log.i(TAG, "handleMessage not isConnected post and wait,msg=%s", msg);
mOldHandle.sendMessageDelayed(Message.obtain(msg), 5);
return true;
}
}
if (msg.what == LAUNCH_ACTIVITY) {
return handleLaunchActivity(msg);
}
if (mCallback != null) {
return mCallback.handleMessage(msg);
} else {
return false;
}
} finally {
Log.i(TAG, "handleMessage(%s,%s) cost %s ms", msg.what, codeToString(msg.what), (System.currentTimeMillis() - b));
}
}
CtripMobile/DynamicAPK
-
主要借鉴了OpenAtlas
-
aapt部分有所创新
wequick/Small
-
提供了一种通过脚本的方式解决资源冲突
-
Activity依然是通过Hook的方式,没有特别大的改动
asLody/VirtualApp
-
算是对DroidPlugin的一次大升级,把虚拟framework完整地实现了,在源码命名和结构上就有所体现了
didi/VirtualAPK
-
综合考虑了大量Hook导致的不稳定问题和静态代理的开发侵入性,又开始回归到仅Hook
mInstrumentation的设计,主要是execStartActivity和newActivity -
Service主要用两个真实的Service做转调
-
ContentProvider通过一个代理Provider进行操作的分发
Qihoo360/RePlugin
-
更进一步,One Hook,结合编译期的修改,把插件变成类似静态代理的类(像是把
houkx/android-pluginmgr的策略换了个地方),同时Hook了ClassLoader使之加载插件的类:-
记录下目标页 ActivityA,替换成已自动注册在 AndroidManifest 中的坑位 ActivityNS。
-
在 ClassLoader 中拦截ActivityNS的创建,创建出ActivityA返回。
-
返回的ActivityA占用着 ActivityNS 这个坑位, 坑位由 Gradle 编译时自动生成在AndroidManifest中。
-
-
主打的是稳定性和兼容性,文档资料相对来说比较健全
Q:您们和360之前发的DroidPlugin的主要区别是什么? A:这个问题问得很好。很多人都有这个疑惑----“为什么你们360要开发两套不同的插件化框架呢”? 其实归根结底,最根本的区别是----目标的不同: DroidPlugin主要解决的是各个独立功能拼装在一起,能够快速发布,其间不需要有任何的交互。目前市面上的一些双开应用,和DroidPlugin的思路有共同之处。当然了,要做到完整的双开,则仍需要大量的修改,如Native Hook等。 RePlugin解决的是各个功能模块能独立升级,又能需要和宿主、插件之间有一定交互和耦合。 此外,从技术层面上,其最核心的区别就一个:Hook点的多少。 DroidPlugin可以做到让APK"`直接运行在主程序`"中,无需任何额外修改。但需要Hook大量的API(包括AMS、PackageManager等),在适配上需要做大量的工作。 RePlugin只Hook了ClassLoader,所以极为稳定,且同样支持绝大多数单品的特性,但需要插件做"`少许修改`"。好在作为插件开发者而言无需过于关心,因为通过"`动态编译方案`",开发者可做到"`无需开发者修改Java Code,即可运行在主程序中`"的效果。 可以肯定的是,DroidPlugin也是一款业界公认的,优秀的免安装插件方案。我相信,随着时间的推移,RePlugin和DroidPlugin会分别在各自领域(全面插件化 & 应用免安装)打造出属于自己的一番天地。 回答者:@张炅轩
From:https://github.com/Qihoo360/RePlugin/pull/840 在看shadow的时候,发现其作者提出了一个改进,但是并未被接受,这个死循环也没有解释原因,感觉维护者这个态度有问题啊~个人感觉这个改的挺好的
ManbangGroup/Phantom
-
比360的RePlugin更进一步,宣称零Hook
-
相关资料较少,暂未深入研究。除了一篇宣传性质的README,没有什么实质资料
-
分析其代码后发现还是拓展了RePlugin
编译期替换,静态代理
Tencent/Shadow
-
同样是零Hook,同时宣称支持插件框架本身的动态化(这个其实也不难)
-
更像是RePlugin的另一个种实现,没有本质的不同
对于插件化的几点思考
前面,我们快速看完了每一个插件化的主要特点,隐隐约约已有所感悟,似乎应了《三国演义》的那句"`合久必分、分久必合`",很多方案看似新颖,但无不是在前人的基础上,根据自己的业务做一些创新,论里程碑的仁者见仁、智者见智,但切不可被花里胡哨的项目README.md迷惑双眼。
从脉络上来看,从静态代理、Hook framework各自的蓬勃发展,到最近几年,两个方案互相取长补短,总体似乎是朝着客户端轻Hook+编译期侵入修改的方向走去,下面我来拆分几个维度,具体讨论一下。
开发期or运行期
想把我们的插件Activity像正常Activity一样启动,做一些侵入性的修改是不可避免的,在我看来,一路发展过来,主要分了三个方向:
-
以dynamic-load-apk为代表的,开发期侵入
-
以DroidPlugin为代表的,运行期侵入
-
以RePlugin、shadow为代表的,编译期侵入
编译期侵入算是开发期侵入的自动化版本,既避免了不稳定的Hook,也可以保证开发人员的体验;运行期侵入对于追求稳定来说,始终是一个挑战。
独立or合并
对于ClassLoader和Resource都存在这个问题,有些方案会选择公用类加载器或者资源,这样就要解决插件和宿主,插件和插件的潜在冲突,aapt的魔改正是为了处理这种情况。特别是Resource,独立可以避免冲突,共用则能降低插件size。 我觉得还是要区分场景,DroidPlugin这种每个插件都很独立,适合分开加载;如果插件是宿主功能的一个补充,则可以共用。 Shawdow甚至通过白名单来控制是隔离还是共用ClassLoader。
动态化or插件化
插件化和动态化多少有一些共通之处,他们都可以降低宿主大小、动态发版等,目前来看,插件化的优势是涉及到四大组件的时候更合适,而动态化则适合纯View级别的修改。
参考文章
Atlas:
android-pluginmgr:
dynamic-load-apk:
Direct-Load-apk:
OpenAtlas:
-
[Android插件化(一):OpenAtlas架构以及实现原理概要
AllenWang的个人博客](https://blog.imallen.wang/2017/01/24/2017-01-24-androidcha-jian-hua-one-openatlasjia-gou-yi-ji-shi-xian-yuan-li/)
-
[Android插件化(二):OpenAtlas插件安装过程分析
AllenWang的个人博客](https://blog.imallen.wang/2017/02/03/2017-02-03-openatlascha-jian-an-zhuang-guo-cheng-fen-xi/)
-
[Android插件化(三):OpenAtlas的插件重建以及使用时安装
AllenWang的个人博客](https://blog.imallen.wang/2017/02/03/2017-02-03-openatlasde-cha-jian-zhong-jian-yi-ji-shi-yong-shi-an-zhuang/)
-
[Android插件化(四):OpenAtlasの插件的卸载与更新
AllenWang的个人博客](https://blog.imallen.wang/2017/02/03/2017-02-03-openatlasfalsecha-jian-de-xie-zai-yu-geng-xin/)
-
[Android插件化(五):OpenAtlasの四大组件的Hack
AllenWang的个人博客](https://blog.imallen.wang/2017/02/03/2017-02-03-openatlasfalsesi-da-zu-jian-de-hack/)
-
[Android插件化(六): OpenAtlasの改写aapt以防止资源ID冲突
AllenWang的个人博客](https://blog.imallen.wang/2017/02/03/2017-02-03-openatlasfalsegai-xie-aaptyi-fang-zhi-zi-yuan-idchong-tu/)
Small:
-
[Small源码分析
GeekFan’s Android Blog](http://geekfan.tech/2017/04/20/small/)
-
[Android 插件化框架Small解析—开始了解Small
孤舟蓑笠翁,独钓寒江雪](https://www.heqiangfly.com/2017/05/08/open-source-android-plugins-small-sample/)
-
[Android 插件化框架Small解析—初始化
孤舟蓑笠翁,独钓寒江雪](https://www.heqiangfly.com/2017/05/10/open-source-android-plugins-small-init/)
-
[Android 插件化框架Small解析 — 类的动态加载源码分析
孤舟蓑笠翁,独钓寒江雪](https://www.heqiangfly.com/2017/05/20/open-source-android-plugins-small-dynamic-load-class/)
-
[Android 插件化框架Small解析—动态注册组件原理及启动插件Activity流程
孤舟蓑笠翁,独钓寒江雪](https://www.heqiangfly.com/2017/05/12/open-source-android-plugins-small-principle/)
DynamicAPK:
-
https://www.zhihu.com/question/38083715[你怎么看待携程DynamicApk插件化框架的抄袭现象?
-
知乎]
-
VirtualAPK:
RePlugin:
-
[RePlugin解析(-):startActivity流程分析
AllenWang的个人博客](https://blog.imallen.wang/2017/12/05/RePlugin%E8%A7%A3%E6%9E%90-startActivity%E6%B5%81%E7%A8%8B%E5%88%86%E6%9E%90/)
-
[RePlugin解析startService流程分析
AllenWang的个人博客](https://blog.imallen.wang/2017/12/15/RePlugin%E8%A7%A3%E6%9E%90startService%E6%B5%81%E7%A8%8B%E5%88%86%E6%9E%90/)
-
[RePlugin解析之BroadcastReceiver
AllenWang的个人博客](https://blog.imallen.wang/2017/12/16/RePlugin%E8%A7%A3%E6%9E%90%E4%B9%8BBroadcastReceiver/)
-
[RePlugin解析之ContentProvider
AllenWang的个人博客](https://blog.imallen.wang/2017/12/19/RePlugin%E8%A7%A3%E6%9E%90%E4%B9%8BContentProvider/)
综述类:
-
[Android 插件化的 过去 现在 未来
Shadow:
-
[Tencent Shadow
MySlide - 专注PPT分享,追随SlideShare和SpeakerDeck的脚步](https://myslide.cn/slides/21645)